About Us

Our Company

About Us

Our company has extensive experience in the human resources field, specializing in providing and managing personnel for demanding industries. We focus on recruiting, selecting, and managing talent tailored to each client's needs, ensuring efficient and personalized service.

Our experience in the mining sector has allowed us to participate in challenging projects under extreme conditions. We are committed to the safety and well-being of our workers, which positions us as a reliable partner for mining companies seeking comprehensive human resources solutions.

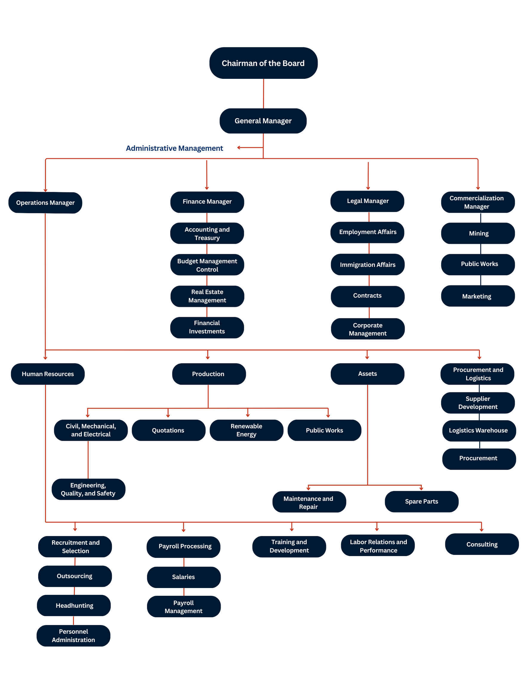
Our Team

Mr. Wang President
Juan Moreno Hueyo General Manager
Hugo Agolio Legal and Labor Relations Manager
Estanislao Mena Treasury and Finance
Antonella Scacchi Accounting Manager
José Vicente Solá Business Relations
Melina Gayote HR Recruitment
Laura Zannier HR
Florencia Villegas Purchasing Manager
Florencia Comán RR.HH
Paula Montani Marketing
Virginia Guiñazú Legal
Mario Ortega Accounting
Martin Humano Accountant
Matías Cardozo HR
Pablo Elias HR
Mauro Gutierrez RR.HH
Marcos Antonelli Strategy Analyst
José Arevalo Gonzalez Strategy Analyst

Our company specializes in providing comprehensive solutions for the mining industry. We offer high-quality products and services, designed to improve operations, ensuring efficiency, safety, and sustainability in every project.

Scroll